Carlos Pradera, Barcelona, 16-09-2025
China es una potencia mundial. Es obvio. Y esto se ve en muchos campos. En los últimos años están llegando una legión de artículos del campo de la Biología muy interesantes. Pero no solo los chinos aportan desde su país natal, sino también desde Estados Unidos donde hay muchos investigadores migrados o de segunda generación. En el campo de la taxonomía sobre cucarachas, hemos de agradecer el esfuerzo por clarificar las relaciones entre las especies con implicaciones en control de plagas de la familia Blattidae y Blattellidae. Las aportaciones son de un grupo de investigadores de la Southwest University de Chongqing.
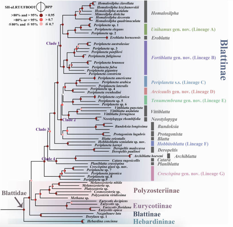
Nuevo género en la subfamilia Blattinae
En 2023 un estudio de un grupo de investigadores de esta universidad estableció el género Shelfordella como sinónimo de Periplaneta [1]. Este estudio venía avalado por otros realizados con anterioridad en la misma línea. El estudio se basó tanto en datos moleculares como en la morfología de la genitalia masculina de Periplaneta americana y Shelfordella lateralis. El resultado fue establecer un nuevo árbol filogenético en la subfamilia Blattinae que se puede ver en la imagen número 1. Además de situar el género Shelfordella junto a Periplaneta americana, la especie tipo de da nombre a la familia Blattidae, alejó otras especies. Así, Periplaneta asutralasiae se alejaba alejada, pero más todavía lo hacía P. japonica. Estas evidencias estaban pendientes de que fueran revisadas y de que se pusiera orden en la subfamilia.
Este año 2025, el mismo equipo de investigadores ha puesto orden en esta subfamilia creando varios géneros [2]. El estudio es robusto y se basa también tanto en datos moleculares como morfológicos. En la imagen número 2 se puede ver el árbol filogenético con los nuevos géneros creados por los investigadores. Destaca el nuevo género Fortiblatta porque ahora contiene especies domiciliarias tan importantes como Periplaneta australasiae, P. fuliginosa o P. brunnea. Ahora bien, al poco de publicarse este estudio, se vio que previamente se había utilizado el género Fortiblatta para una especie extinta de cucaracha. Como sustituto, se propuso Validiblatta, pero no tengo acceso al artículo corregido. Por su parte, P. japonica pasa a denominarse Crescispina japonica.
Nueva subespecie en la subfamilia Blattellidae
Si el estudio anterior es importante, también lo es el dedicado a la cucaracha Blattella germanica publicado por la misma comunidad de investigadores [3]. Sabemos por un estudio publicado el año pasado el origen de B. germanica y su estrecha relación con B. asahinai. Se cree que B. asahinai sufrió un proceso de adaptación a la vida con los humanos hace más de 2.000 años en el sur de Asia. Y como resultado perdió su capacidad de volar mutando a una nueva especie que Linneo denominó como germanica por creerla de aquella zona de Europa.
El estudio del equipo de la Southwest University se centra en las especies morfológicamente similares a Blattella germanica. Es un estudio comparado basado en la genética y morfología que establece un nuevo árbol filogenético. Se hace una comparación minuciosa de la morfología de diversas partes de las cucarachas que se utilizan a nivel taxonómico para diferenciar especies. Y una de las derivadas es que los autores cambian el estatus de B. asahinai para convertirla en una subespecie y denominarla como Blattella germanica asahinai. Y apuntan que las principales diferencias entre ambas especies se observan principalmente «en la morfología de las fosas glandulares presentes en el octavo tergito abdominal, los diferentes tamaños de su primera ooteca, la coloración del tergito abdominal durante los últimos estadios y sus distintos hábitats».
El estudio es una maravilla que va ser de gran ayuda. Además incluye la descripción de una nueva especie. A diferencia del estudio anterior, veremos cómo se posiciona la comunidad científica y valora esta nueva subespecie. En principio, la tendencia en biología es a no clasificar en subespecies porque quedan allí como una persona parada en una escalera. No sabemos si sube o baja. Está claro la relación entre ambas. Pero seguramente hace 2000 años se separaron y en ello está el proceso evolutivo. Nosotros solo vemos un fotograma de la película.
Notas:
[1] W. Deng, X. Luo, S.Y.W Ho, S. Liao, Z. Wang & Y. Che. 2023. Inclusion of rare taxa from Blattidae and Anaplectidae improves phylogenetic resolution in the cockroach superfamily Blattoidea. Systematic Entomology, 48(1): 23–39.
[2] X. Luo, W. Deng, W. Han, N. Lo, J.-Z. Cai, Y.-L. Che & Z.-Q. Wang. 2025. Revision of the cockroach subfamily Blattinae based on morphological and molecular analyses. Systematic Entomology, 50(5): 1-19.
[3] J.-Z. Cai, W.-W. Yao, Z.-Q. Wang & Y.-L. Che. 2025. On the species status of Blattella germanica and Blattella asahinai (Blattodea, Blattellidae), and other morphologically similar species. ZooKeys, 1250: 155-18.
[4] Q. Tang, E.L. Vargo, I. Ahmad, H. Jiang, Z.K. Varadínová, P. Dovih, D. Kim, T. Bourguignon, W. Booth, C. Schal, D.V. Mukha, F.E. Rheindt & T.A. Evans. 2024. Solving the 250- year- old mystery of the origin and global spread of the German cockroach, Blattella germanica. Proceedings of the National Academy of Sciences, 121 (22): e2401185121.

